Guide: How to report AIFMD (Annex IV) in Altinn.no
Last published: 23 October 2020
First, you will have to log in to Altinn.no. Please follow instructions on "Guide how to log in to Altinn.no".
1) When logged in to Altinn.no, the forms (KRT-1160 and KRT-1161) will be available in your inbox. Be aware that the forms will be sent to your inbox approximately one week after the end of the quarter. It will look like this: (numbers of KRT-1160s will depend of number of AIFs marketed in Norway)

2) Click on the form and then "go to form completion". Then "general information for FSA of Norway" will appear

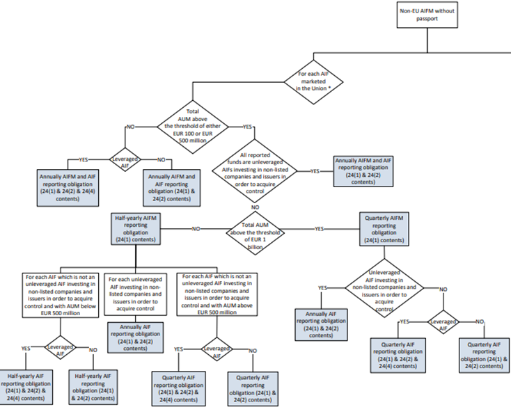
This information must be filled out every quarter. The last question "Is there a reporting obligation for the AIF for current submission period?" relates to reporting obligation regarding Commision Delegated Regulation (EU) No 231/2013. To determine reporting obligation, please follow this reporting obligation diagram for no-EU AIFMs marketing AIFs in Norway: (Non-EU AIFMs under Private Placement Regime)

For each AIF not marketed in Norway, there is no reporting to Norway.
3)
a) If there is no obligation for current quarter according to this diagram, please choose "no". Then you will have to fill out information about Total AuM amount of the AIF (or AIFM) in Euro and whether the AIF (or AIFM) utilise leverage. Then the form is ready to be submitted.
b) If there is a reporting obligation for the current quarter according to the diagram, please choose "yes". Then a new question will appear "Report only through xml file attachment?". This is to determine whether you will upload a xml file (similar file as earlier uploaded through SFTP) or fill out a schema manually.
If you choose to upload xml file, please choose "yes". Then "XML attachment is missing" will appear in red. Please go to "List – forms and attachments":

Then go to "file attachment type" and choose "XML Vedlegg". Then "Attach file" and you can upload the XML file. Please be aware that the xml file only can contain information about one AIF in each file, i.e. you will need to have one separate XML file each AIF marketed in Norway.

When the file is uploaded. Please choose "check all". If everything is OK, then "proceed to submission".
If you choose to fill out the schema manually, please choose "no". Then "general information for ESMA" will appear and you can start filling out the schema manually.